The Dedupeer File Storage (DeFS)

Using the Apache Cassandra as file manager to the distributed system brings many advantagers due the architecture that was developed. Many of the challenges faced in the development of a distributed storage system are delegated to be resolved by the management done by the Cassandra. For more information about Apache Cassandra, visit the official site: http://cassandra.apache.org/

Data Model

The DeFS uses the data model represented in the below figure to organize the data of the files stored in the system.

DeFS data model

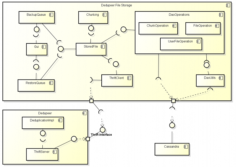
Components and Connectors View

The view of the interactions of the components that forms the Dedupeer File Storage

Components and Connectos View